سيتم إطلاق أول مصنع PDH في سلطنة عمان في صلالة
[ad_1]
ويمثل هذا المشروع معلما رئيسيا في المشهد الصناعي في سلطنة عمان، حيث يجلب التكنولوجيا المتقدمة وموجة جديدة من الفرص الاستثمارية إلى المنطقة.
يعتبر البروبيلين، وهو لبنة أساسية في التصنيع الكيميائي، عنصرًا أساسيًا في توسيع سلسلة القيمة النهائية في سلطنة عمان. وإدراكًا لإمكاناتها، قامت شركة لوموس – المشهورة بتكنولوجيا PDH الرائدة عالميًا – بتوقيع مذكرة تفاهم مع شركة البليد للبتروكيماويات في معرض أديبك.
وبموجب هذه الاتفاقية، ستدعم شركة Lummus دراسة FEED (التصميم الهندسي الأمامي)، مما يمهد الطريق لإنشاء أول منشأة PDH في صلالة، عمان.
وتخطط شركة البليد للبتروكيماويات لاستخدام غاز البترول المسال الذي يتم الحصول عليه من شركة أوكيو كمادة وسيطة، مما يؤكد الميزة الاستراتيجية المتمثلة في الاستفادة من الموارد الوفيرة في سلطنة عمان.
ولا يتوقف نجاح عمليات PDH على أسعار المواد الأولية فحسب، بل أيضًا على القيمة المضافة على المدى الطويل من خلال سلسلة المنتجات النهائية.
ومن خلال الاستثمار في مصنع PDH هذا، تعزز سلطنة عمان التزامها بتطوير قطاع البتروكيماويات وفتح فرص نمو جديدة في السوق العالمية.

يمثل هذا المشروع التعاوني بين شركة البليد للبتروكيماويات ولوموس نموذجًا تحويليًا للابتكار الصناعي والتنمية المستدامة في الشرق الأوسط.
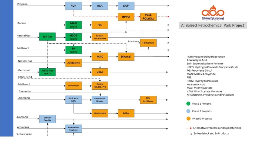
تمتد رؤية البليد للبتروكيماويات إلى ما هو أبعد من PDH؛ وتهدف الشركة إلى إنشاء مجمع للبتروكيماويات في صلالة، لإنتاج مجموعة من المنتجات الكيماوية التي تعمل بالمواد الأولية المتوفرة محليًا مثل الميثانول وغاز البترول المسال والأمونيا.
ويتمتع مجمع البتروكيماويات، الذي يتماشى مع رؤية عمان 2040، بموقع استراتيجي لتسخير المواد الأولية الوفيرة في المنطقة، وخاصة في صلالة، لإنتاج مجموعة واسعة من المواد الكيميائية عالية الطلب لكل من الأسواق المحلية والعالمية.
وتسعى هذه المبادرة إلى تنويع الاقتصاد وتعزيز خلق فرص العمل المحلية وتعزيز التنمية المستدامة. ومن خلال إنشاء نظام بيئي متكامل للبتروكيماويات، ستعمل شركة البليد للبتروكيماويات على تقليل اعتماد السلطنة بشكل كبير على الواردات من المواد الكيميائية الصناعية، مع توفير فرصة تصدير كبيرة أيضًا.

ستعمل مجموعة منتجات البليد للبتروكيماويات المتنوعة على تعزيز نمو الشركات الصغيرة والمتوسطة في جميع أنحاء السلطنة. ومن خلال توفير المواد الخام المتاحة بسهولة، ستعمل هذه المنتجات كمواد خام بالغة الأهمية للمؤسسات الصغيرة والمتوسطة الحجم، مما يمكنها من إنتاج مجموعة متنوعة من المنتجات النهائية، من التعبئة والتغليف والمنسوجات إلى قطع غيار السيارات والمستحضرات الصيدلانية.
سيخلق هذا التأثير المضاعف قيمة كبيرة على المستوى الوطني (ICV) من خلال تعزيز ريادة الأعمال المحلية، وتوليد فرص العمل، ودعم مرونة السلطنة الاقتصادية بما يتماشى مع رؤية عمان 2040.
يمثل مجمع البليد للبتروكيماويات حجر الزاوية في الإستراتيجية الصناعية المستقبلية لسلطنة عمان. ومن خلال سلسلة القيمة الشاملة، سيعمل المجمع على تحفيز التنمية الاقتصادية ودعم الشركات الصغيرة والمتوسطة المحلية، مما يخلق نظامًا بيئيًا صناعيًا نابضًا بالحياة ومكتفيًا ذاتيًا يجلب قيمة طويلة المدى للاقتصاد العُماني.
[ad_2]
Source link
إحصائيات القراءات
عدد الزيارات الحقيقية: 1
أبرز الدول التي تابعت هذا المقال:
- Brazil: 1
رابط مختصر للمقالة:


